|
省发改委 郑州都市圈交通一体化发展规划(202>省发改委 郑州都市圈交通一体化发展规划(202>
关于印发《郑州都市圈交通一体化发展规划(2020-2035年)》的通知
郑州市、开封市、新乡市、焦作市、许昌市人民政府,省中原城市群建设工作领导小组有关成员单位: 《郑州都市圈交通一体化发展规划(2020—2035年)》已经省中原城市群建设工作领导小组同意,现印发给你们,请结合实际认真贯彻落实。
2021年4月9日
郑州都市圈交通一体化发展规划 (2020—2035年)
郑州都市圈(以下简称都市圈)是以郑州市为核心,包括郑州市域和开封、新乡、焦作、许昌4市中心城区以及巩义市、尉氏县、新乡县、原阳县、武陟县、长葛市、平原城乡一体化示范区,国土总面积约1.59万平方公里,占全省国土面积的9.6%;集聚了全省近20%的人口和超过30%的经济总量,是中原城市群中经济实力最强、发展速度最快的区域。为贯彻落实《郑州大都市区空间规划(2018—2035年)》(豫办〔2019〕6号)、《关于支持郑州建设国家中心城市的若干意见》(豫发〔2019〕18号)、《关于培育发展现代化都市圈的指导意见》(发改规划〔2019〕328号)等文件精神,推动都市圈一体化发展,有力支撑具有全球影响力的现代化都市圈建设,特编制本规划。规划范围扩展至郑州、开封、新乡、焦作、许昌5市市域。规划期限为2020—2035年,近期到2025年,远期到2035年。 一、现实基础 (一)发展现状 都市圈地处我国中心位置,位于黑河至港澳、烟台至重庆、陆桥等3条国家综合运输通道交汇处,具有辐射全国的独特区位优势和良好的交通基础条件。随着米字形高速铁路网大格局基本形成,郑州国际航空枢纽地位不断提升,国际物流中心功能日臻完善,都市圈的交通优势进一步凸显。 1.综合交通枢纽功能持续增强。郑州国际航空货运枢纽建设全面提速,“空、铁、网”三轴联动、多式联运协同发展成效显著。郑州同时入选陆港型、空港型、生产服务型、商贸服务型国家物流枢纽,在全国物流格局中的战略地位进一步提升。郑州铁路枢纽总图规划获批,郑州东站等现代化综合客运枢纽建成投用,郑州南站加快建设,小李庄站前期工作积极推进。郑州机场实现双跑道独立平行离场运行,中原龙浩航空、中州航空等本土基地货运航空公司组建成立,郑州航空口岸全面实施客货运7×24小时通关保障,客货运吞吐量保持中部地区“双第一”。许昌东站、新乡东站等综合客运枢纽建成投用,开封、新乡、焦作、许昌等区域物流枢纽城市加快建设。 2.对外骨干运输通道更加畅通。“空中丝绸之路”越飞越广,郑州—卢森堡“双枢纽”合作不断深化,郑州机场航线网络横跨欧美亚三大经济区、覆盖全球主要经济体。“陆上丝绸之路”越跑越快,截至2019年底,中欧班列(郑州)累计开行2760班,网络遍布欧洲、中亚、东盟和亚太地区30多个国家130个城市,形成7个目的站点及6个出入境口岸。对接“海上丝绸之路”,开行至青岛、连云港等沿海港口铁海联运班列。米字形高速铁路网成形在即,京广、徐兰、郑合、郑渝(郑州至襄阳段)高铁建成投用,郑济、太焦高铁加快建设。京港澳、连霍等8条国家高速公路,G107、G310等9条普通国道纵横交汇,依托高速铁路、普速铁路、高速公路、普通国省道,初步形成以郑州为中心、高效衔接周边主要经济体的“米”字形综合运输通道。 3.区域交通一体化加快推进。轨道上的都市圈建设全面启动,郑开、郑焦、郑机3条城际铁路开通运营,机场至郑州南站城际铁路、郑许市域铁路加快建设,郑登洛、新焦等城际铁路启动前期工作。高速公路网络四通八达,都市圈高速环线不断完善,郑云、郑少、郑民等高速公路放射效应逐步凸显。截至2019年底,郑州与开封、新乡、焦作、许昌四市间高等级公路通道分别达到5条、4条、2条、8条,都市圈范围内建成跨黄河桥梁13座(含1座公铁两用),跨黄河桥梁逐步加密,高速公路通车里程1882公里,普通干线公路里程6579公里。 4.运输服务水平显著提升。郑州国际陆港“一干三支”铁海公多式联运示范工程通过验收,郑州机场空陆联运、中原铁道物流铁公空联运等国家级多式联运示范工程加快实施,郑州至沿海港口铁海联运班列、郑州机场卡车航班陆空联运等多式联运蓬勃发展。郑机城际实现半小时一班公交化运营,郑焦城际开行列车加密至40分钟一班。郑州成功创建国家公交都市示范城市,郑州至平原城乡一体化示范区公交开通运营,公交互联互通、交通智能化管理初见成效。 总体上看,都市圈是全省综合交通网络最发达的区域,但与建设国家中心城市、培育发展现代化都市圈的要求相比,与纽约、东京以及上海、广州等国内外发达都市圈相比,基础设施、运输服务、体制机制等方面仍存在短板:一是枢纽能级亟待提升,随着全国“十纵十横”综合运输大通道相继贯通,新的枢纽格局正在加速形成,对标先进,环视周边,都市圈原有的交通区位优势面临严峻挑战。二是对外辐射大通道仍不健全,陇海铁路、京广铁路枢纽内部分区段通过能力紧张,京港澳、连霍高速等主通道车流量日趋饱和,存在通行瓶颈路段,急需建设分流通道。郑州铁路货运环线尚未形成,开封、新乡、焦作、许昌4市轨道互联程度较低。郑新、郑焦之间通道相对较少。三是跨区域通道规划建设、运输服务对接、重大问题协调缺乏长效机制,顶层设计不完善;市级层面对接不够,部分项目在路线走向、建设时序等方面诉求不一致,影响项目推进;多式联运发展仍处于初级阶段,城市内外交通衔接不畅,信息开放共享水平不高,无法满足一体化发展需要。郑州周边交通安全形势持续平稳,但仍存在风险隐患,需进一步强化交通运输安全监管。 (二)形势要求 1.贯彻落实国家区域协调发展战略,要求充分发挥交通先行引领作用。交通是推进城镇化和城市群发展壮大的有力支撑,是优化塑造城镇空间布局形态的重要抓手。贯彻落实区域协调发展战略,构建以城市群为主体、大中小城市和小城镇协调发展的城镇格局,要求充分发挥交通先行引领作用,加快推进交通一体化,以交通一体化促进区域经济一体化,推动郑州与开封、新乡、焦作、许昌四市深度融合,建设一体化都市圈,打造全省发展主引擎;引领中原城市群一体化发展,支撑中部地区崛起,更好服务全国发展大局。 2.建设具有全球影响力的现代化都市圈,要求全面提升开放通道优势和国际枢纽能级。2019年9月,习近平总书记在河南考察调研时指出,河南具有产业基础、区位交通、开放通道等优势,要积极融入“一带一路”,加快打造内陆开放高地。发挥都市圈区位交通优势,推进空中、陆上、网上、海上丝绸之路“四路并进”,构建海陆空综合性立体化国际运输大通道,打造国际交通门户枢纽,是打造内陆开放高地、建设具有全球影响力的现代化都市圈的迫切需要,也是建设现代流通体系、构建国内国际双循环新发展格局的重要支撑。 3.黄河流域生态保护和高质量发展等国家重大战略实施,要求都市圈交通高质量发展。都市圈横跨黄河流域南北五市,是黄河流域河南段人口最稠密、经济最活跃、要素最集中的重要区域,肩负着探索集约发展新路子和示范引领黄河流域高质量发展的重要使命。实施黄河流域生态保护和高质量发展等国家重大战略,要求都市圈交通发展贯彻落实新发展理念,以智能、平安、绿色、共享发展为导向,推动区域基础设施布局完善、立体互联,运输服务便捷舒适、经济高效,建设高水平平安交通,实现交通与旅游、康养深度融合,与生态保护相互促进,做好交通高质量发展的典型示范。 4.构建都市圈协同发展机制,要求在交通一体同城方面探索创新、率先突破。近年来都市圈建设呈现较快发展态势,但城市间交通一体化水平不高、协同发展体制机制不健全等问题依然突出。交通是基础性、先导性、战略性产业,破除制约各类资源要素自由流动和高效配置的体制机制障碍,要求在交通领域探索创新、先行先试,打破行政界限和市场分割,推动都市圈基础设施互联、运输服务衔接、体制机制创新,建立跨区域、跨行业、高度协同的一体化发展机制,为行政区经济向都市圈经济、城市群经济转变积累经验。 二、总体思路 (一)指导思想 以习近平新时代中国特色社会主义思想为指导,全面贯彻党的十九大和十九届二中、三中、四中、五中全会精神,深入贯彻习近平总书记关于河南工作的重要讲话和指示批示精神,立足新发展阶段,贯彻新发展理念,融入新发展格局,坚持以人民为中心的发展思想,以深化供给侧结构性改革为主线,以交通高质量发展为导向,以基础设施一体化、运输服务同城化、治理能力现代化为目标,突出郑州中心带动,着力强化郑州国际交通门户枢纽功能,畅通国内国际通道,建设城际复合型交通走廊,全面提高一体化运输效率、服务品质和融合水平,打造以轨道交通为骨干、高快路网为补充的都市圈通勤交通,形成内联外畅、便捷高效、绿色智慧的一体化综合交通运输体系,为建成具有全球影响力的国际化都市圈、打造全省重要增长极、更好服务国家发展大局提供坚强保障。 (二)基本原则 1.强化支撑、中心带动。发挥交通先行官作用,有力支撑黄河流域生态保护和高质量发展、中部地区崛起等国家重大战略,促进郑州都市圈、郑州国家中心城市建设,增强郑州对都市圈、中原城市群引领带动能力,提升“四路协同”开放通道优势,打造内陆开放高地。 2.系统谋划、融合发展。突出顶层设计引领,适度超前,统筹布局综合交通运输网络,推进区域交通基础设施互联互通和一体化发展。加强各层级、各地区规划衔接,加强与国土空间规划等相关规划协调,推进交通与城市、产业、旅游等融合发展。 3.以人为本、注重效率。坚持以人民为中心的发展思想,补齐运输服务短板,积极适应个性化、多样化出行和新业态、新模式发展需求,全面提升一体化交通运输效率和安全水平,促进供需精准匹配,不断增强人民群众获得感、满足感、幸福感。 4.智慧融合、绿色发展。统筹传统和新型基础设施发展,推动数字化转型、智能化升级,打造融合高效的智慧交通基础设施。坚持交通与生态环境协调发展,推广绿色出行和绿色物流;促进资源共享、线位共用、功能互融,提高空间利用效率。 (三)发展目标 到2025年,都市圈一体化综合交通体系初步形成。 ——以郑州为中心的枢纽体系进一步完善。郑州航空、铁路“双核带动”作用显著增强,航空枢纽扩能提质,铁路枢纽形成“四主多辅”格局。枢纽集散网络快捷高效,机场、高铁站、轨道交通站点等重要交通枢纽实现多线路、多方式高效衔接。次中心城市枢纽功能完善,对郑州枢纽集散、辅助作用显著。 ——交通网络通达性进一步提高。国际、国内综合通道内联外通,交通网络密度进一步提升,米字形高速铁路网全面建成,轨道上的都市圈初具形态。中心城市与次中心城市之间建成2条以上轨道交通、5条以上高快路组成的复合型交通走廊。 ——一体化运输服务效率显著提升。实现跨区域、跨方式、跨城乡高效衔接,适应同城化通勤服务的运输体系初步建立,基本实现都市圈1小时通勤、中原城市群2小时通达。物流服务国内领先,多式联运等现代运输方式广泛应用,运输结构持续优化,现代流通体系加快构建。 ——交通运行智能绿色更加突出。跨部门、跨行业、跨层级的综合交通数据信息互联共享、综合开发体系初步建立,交通基础设施智能化水平逐步提升,智能交通基础设施建设取得突破性进展,交通运输更加安全有序。公共交通优先发展,五市中心城区绿色出行分担率达到70%。绿色交通走廊初步建立。 到2035年,都市圈交通运输发展方式实现根本性转变,形成基础设施一体化、运输服务同城化、治理能力现代化的都市圈一体化综合交通体系。国际枢纽地位更加稳固,连通境内外、辐射东中西的物流通道枢纽全面建成,建成“国际性交通门户枢纽”;轨道交通覆盖区域内所有新兴增长中心,实现“四网融合”,轨道交通成为重要的公共出行方式,建成“轨道上的都市圈”;黄河流域基础设施布局完善、立体互联,运输服务便捷舒适、经济高效,交通与生态环境和谐发展,建成“黄河流域生态保护和高质量发展交通先行区”;传统和新型交通基础设施深度融合,交通绿色安全水平全面提升,建成“绿色智能交通示范区”。 到本世纪中叶,基础设施、运输服务、治理能力达到世界先进水平,建成更高质量的都市圈一体化综合交通体系。 三、打造国际交通门户枢纽 突出郑州航空枢纽和铁路枢纽“双核驱动”,优化枢纽场站布局,畅通国际运输通道,完善枢纽集疏运体系,大力发展枢纽经济,推动区位交通优势转变为经济优势,打造国际交通门户枢纽。 (一)提升郑州国际航空枢纽能级。实施郑州机场三期工程,适时启动郑州第二机场规划选址,打造“双机场”发展格局。优化机场周边空域,全面提升基础保障能力。加快“空中丝绸之路”建设,深化航空“双枢纽”合作,构筑国际货运枢纽联盟。建设郑州全球性国际邮政快递枢纽、全国重要的航空国际邮件枢纽口岸。全面推进郑州机场航空电子货运试点建设,培育壮大航空货运,做强基地航空公司,吸引国内外大型物流集成商和航空快递企业设立分拨转运中心。推进客货协同发展,构建高效通达全球主要经济体的国际航线网络。争取2035年郑州机场客货运通航城市分别达到240个和80个,旅客、货邮吞吐量分别达到1亿人次、500万吨。 (二)巩固提升郑州铁路枢纽地位。推动实施《郑州铁路枢纽总图规划》,完善“四主多辅”客运系统布局和“1+2+N”货运系统布局,加快实施郑州南站、小李庄站等枢纽工程,以及圃田、薛店等铁路物流基地。加强高铁货运能力建设,依托郑州南站规划建设高铁快运中心,力争在全国率先实施“高铁+航空”联运。畅通国际陆路运输通道,加快中欧班列郑州集结中心建设,拓展铁海联运班列线路,加快建设集多式联运、口岸通关、保税仓储、供应链服务于一体的国际铁路港。 (三)打造协同分工的枢纽联动体系。统筹推进开封、新乡、焦作、许昌四市节点枢纽建设,强化与郑州枢纽高效互联,形成“一主四辅”枢纽城市联动体系,提升都市圈开放程度和整体竞争力。在都市圈范围内优化完善和统筹布局航空、铁路、公路、物流站点,强化机场、铁路等主要枢纽场站之间的高效衔接,提升原阳、武陟等县(市)承接郑州国际物流枢纽中心功能溢出能力,充分发挥都市圈一体化协同效益。推动郑州航空港区辐射带动周边长葛、尉氏等地,提升多式联运水平,加强薛店铁路物流基地与郑州机场、郑州南站衔接互动。支持新乡、焦作等市积极发展公铁海多式联运,建设焦作内陆无水港,推动中欧班列、“新日韩”铁海联运国际班列常态化运营。完善都市圈通用机场体系,优化通用机场布局,推动区域通用航空产业发展。加快区域口岸建设,加强枢纽旅游集散服务功能。 (四)建立衔接高效的枢纽集散体系。加快完善郑州机场集疏运系统,按照“客货分离、高效集疏”的原则,构建“五高铁六轨道六高速多快速”路网,适时启动郑州机场APM旅客自动捷运系统、专属货运铁路、四港联动大道货线建设,提升空铁联运组织效率。加强都市圈重要交通枢纽与高快路网衔接,实现所有高铁站15分钟上高速,铁路货运站30分钟上高速,实施普通干线公路“节点畅通工程”,优化铁路货运场站、物流园区周边路网,解决“最后一公里”衔接不畅问题。
四、全面提升对外辐射能力 打造都市圈十向联通的高铁网络格局,强化与洛阳都市圈的协调联动,增强对中原城市群的辐射带动,加强与京津冀、长三角等重要城市群的合作互动。 (一)打造开放直连重要城市群的综合运输通道。全面建成米字形高速铁路网,规划研究郑州经洛阳至银川、郑州经亳州至南京、郑州至青岛高速铁路,形成直连京津冀、长三角、粤港澳、成渝、长江中游等城市群中心城市的综合运输通道,打造以郑州为中心的十向联通综合运输通道格局。加快推进三洋铁路建设,打通东向出海货运通道。规划研究京广、陇海超级高铁通道,提高济郑渝通道、太郑合通道运输畅通水平,推动通道扩能提质,增强综合运输网络韧性。 (二)完善中原城市群综合交通网络。围绕中原城市群“一核一副四轴四区”空间格局,完善中原城市群城际轨道交通网布局,建成兰考至菏泽铁路,建设呼南高铁豫西通道、洛平漯周高铁,规划研究濮阳至潢川、新乡至菏泽铁路等,进一步研究论证通道功能,加快轨道交通网络化。建设京港澳高速东、西复线等省际高速公路,畅通公路网,优化完善高速公路、国省干线省际出口,强化都市圈与聊城、菏泽、晋城、长治等中原城市群边界城市联通。 (三)强化与洛阳都市圈交通联动。统筹推进郑洛、焦济洛城际铁路以及郑州至洛阳高速公路等项目建设。协同推动G310南移等普通国省道升级改造。推动郑州、洛阳机场航空资源共享,优化完善洛阳机场基础设施、航线网络,促进郑州、洛阳都市圈协调联动,夯实两大增长极协同发展交通保障,打造引领全省发展的“双引擎”。
五、打造轨道上的都市圈 加强轨道交通规划、制式、建设、投资、运营等统筹管理,提升轨道交通网密度,拓展网络覆盖范围,强化不同模式轨道交通换乘衔接,全面提升轨道交通快捷程度,逐步形成以轨道交通为主的公共交通出行方式,强化与城市建设有机衔接、深度融合,打造轨道上的都市圈。 (一)加快构建多层次多模式的轨道交通体系。结合米字形高速铁路网,融合城市地铁网和市域(郊)铁路网,加快构建以郑州为中心,辐射航空港区、中牟、新郑、新密、荥阳—上街、武陟、原阳、平原城乡一体化示范区等近郊城镇和新兴增长中心的“半小时通勤圈”。探索郑州轨道交通适当向周边城市(镇)延伸,逐步实现开封、新乡、焦作、许昌相邻次级中心城市之间的轨道交通直联。全面建成郑州城市轨道交通三期建设规划,运营里程达到370公里以上。有序推动郑州城市轨道交通线网规划实施。探索推进中低运量的城市轨道交通系统规划建设。 (二)推动轨道交通“四网融合”。统筹推进干线铁路、城际铁路、市域(郊)铁路、城市轨道交通规划建设,加强一体化衔接,鼓励多线多点换乘,统筹协调系统制式,推动具备条件的跨线直通运行,推动轨道交通网络、通道、枢纽融合。加强不同轨道交通间的运力匹配、组织衔接、时刻对接、信息互联互通和共享共用,推进设施互联、票制互通、安检互信、支付兼容,优化购票、进出站、乘车等环节的组织模式和流程,完善轨道交通立体换乘设施,推动同站台换乘、垂直换乘衔接,提高旅客中转换乘集散效率。 (三)推动枢纽站城一体化发展。坚持TOD发展导向,以郑州南站、小李庄站以及城际铁路、市域(郊)铁路、城市轨道交通车站为重点,按照“整体规划、一体设计、统一联建、立体开发”的理念,科学编制轨道交通沿线和站点及周边土地综合开发规划方案,健全枢纽与周边区域协同发展机制,促进枢纽和城市功能融合,打造交通圈、商业圈、生活圈“多圈合一”的城市功能区。探索建立枢纽站城一体化长效开发运营机制,积极引入投资运营企业,以土地增值反哺机制实现轨道交通建设和运营的良性循环。
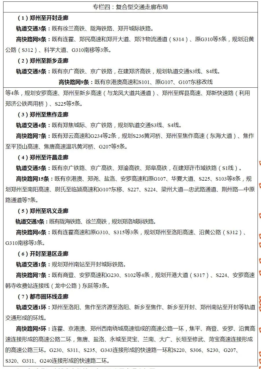
六、推动区域路网一体高效互联 建设以城际复合型交通走廊为支撑的都市圈一体化交通基础设施网络,推动基础设施由多中心辐射升级为网格化布局,加密完善高快路网,提升轨道交通、高快路网组合效率,服务都市圈多元化出行需求。 (一)构建多层次高快路网。完善高速公路骨干路网,建设都市圈高速公路环线以及安罗、沿黄通道,推动高速公路繁忙路段扩容。加密城际直连快速通道,实施“断头路”畅通工程,对“瓶颈路”拓宽改造,统筹普通干线主通道线路走向、技术标准,建成G310南移、G107东移等,实施原阳、登封、尉氏、通许等县城与次中心城市快速通道,推动繁忙路段实施快速化立交改造。 (二)建设复合型交通走廊。围绕都市圈空间布局,统筹规划建设轨道交通、高快路网,构建轨道交通与高快路网有机衔接的复合型交通走廊,建设郑开、郑新、郑焦、郑许、郑巩、开港走廊;构建都市圈复合型环线,依托环线走廊强化开封、新乡、焦作、许昌相邻次中心之间互联,引导货运过境车辆顺畅绕行。通过加密轨道交通和高快路网,全面提升走廊通行能力。
七、打造黄河流域生态保护和高质量发展交通先行区 坚持生态优先、绿色发展,优化黄河上下游、左右岸交通基础设施布局,统筹沿黄、跨黄通道建设与黄河生态保护、防洪安全保障,推动都市圈跨河融合发展。沿黄河生态廊道建设旅游风景路、旅游航道,推动山水河林路融合一体。 (一)加强黄河左右岸联系。严格按照黄河湿地保护区等生态保护红线管理要求,在确保黄河安澜的前提下,推动跨河通道建设。集约利用跨河通道资源,着力推进铁路、公路、城市道路合并跨河,建成郑济高铁公铁两用桥。提升跨河通道密度,推动平原城乡一体化示范区等重点功能区与郑州跨河直联,建成G207孟州至偃师、安罗高速郑州至原阳段等公路跨黄河桥,补齐跨河通道短板。 (二)优化黄河上下游通道。依托连霍高速和南、北沿黄高速,形成黄河流域“一轴两翼”高速公路布局。协同推动南、北沿黄普通干线公路升级改造,突出生态旅游功能定位,串联沿黄森林公园、湿地公园、风景名胜区等,构建沿黄两岸旅游风景路。加强沿线生态保护和绿化景观营造,实现道路的交通、景观、旅游和生态功能有机结合。改善提升黄河北岸平原城乡一体化示范区—原阳县、黄河南岸开封市黄河滩区城乡统筹示范区交通基础设施条件。 (三)建设沿黄旅游航道。坚持“以水而定、量水而行”,结合黄河流域综合治理、大运河文化保护和传承利用,预留黄河通航条件,推动大运河适宜河段旅游通航,有序推进伊洛河洛阳至巩义段、索须河、贾鲁河郑州城区段、郑汴旅游航道建设,打造集休闲绿道、自行车道、自驾游道于一体的旅游航道体系。
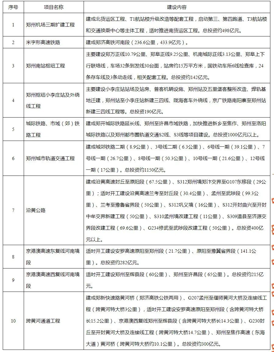
八、强化运输服务同城化 推动客运同城化,构建以较高频次的轨道交通运输为主体,以多样灵活的公共交通网络为补充的都市圈通勤交通网络,推动城际、城市、城乡交通顺畅衔接,打造一体化出行链,构筑多层次客运服务体系。推动货运同城化,提升都市圈物流效率,着力完善城乡末端配送网络。 (一)推进城际、市域铁路公交化运营。建设与公交化运营相匹配的进出站设施,推进实施公交化票务系统升级改造,推行刷手机或公交卡等进站、不限定车次乘车、枢纽车站独立进出站通道等措施,不断提升优化购票、安检、进出站、乘车等体验。推广更加灵活多样的铁路运输组织,优化大站停、站站停等快慢结合的列车开行方式,动态调整列车开行车次,适时开通预留及关停站点,加快推进小编组公交化运营,实现旅客随到随走,满足都市圈内轨道交通通勤需求。加快推进运营体制机制改革,探索成立省级运营平台,推动地方主导城际、市域铁路公交化独立运营,建立健全运营管理绩效考核机制,提高服务质量和效率。 (二)推动公路客运高效衔接。加密城际客运运营班次,缩短发车间隔,持续提升公交化运营质量,提升城际客运与城市公交、轨道交通换乘效率,更好服务跨市通勤需求。积极推动毗邻地区公交线路对接,支持城市公交跨市延伸,灵活采用“直达快线”和“多站普线”开行方式。 (三)构建同城化物流体系。以优化综合运输通道和现代化物流枢纽为基础,加快构建“通道+枢纽+网络”的现代物流运输体系。围绕“北静”发展定位,研究优化郑州铁路枢纽布局,规划研究郑州客运北环线外绕黄河北岸和货运西南环线,形成串联平原示范区、武陟、荥阳、新密普速铁路环线。实施都市圈高速公路第二环线,纾解分流连霍、京港澳高速过境车流。结合都市圈空间布局与产业优势,以各自产业链为依托,发展功能互补的产业物流。建设一批辐射带动能力强的专业市场以及全国性、区域性配送中心,促进城际干线运输与城市末端配送的有机衔接,建设城市商业综合体、社区商贸设施,鼓励流通企业向农村延伸经营,发展农村商贸流通体系。补齐应急物流短板,加强应急物流设施建设,推动平时服务、急时应急的物流基地建设。 (四)推动城乡交通一体化。加强干线公路与城市道路有效衔接,优化高速公路出入口布局,加强城市内部交通体系与城际交通体系衔接,深化中心城市内联,毗邻城市外延,解决“上路快、入城慢”问题。推动普通公路提质升级,实现二级路覆盖所有乡镇。全面推进“四好农村路”建设,实施农村公路“百县通村入组工程”,着力改善黄河滩区交通出行条件。提升城乡客运一体化发展水平,因地制宜采取城市公交延伸、农村客运公交化运营,促进城乡客运高效衔接。完善城乡配送网络,推动农村快递服务、末端服务向高品质和多样化升级,推广邮政、交通、快递合作,有序推进“快递进村”。 (五)推广“一票制”、“一卡通”。推进旅客联程运输发展,加强铁路、民航、公路交通信息共享互通,探索建立综合交通运输服务以及停车场、充电桩等静态交通服务综合查询、票务等信息平台,推进各方式之间联网售票,鼓励枢纽站场设置封闭、连续的联运旅客换乘通道,实现旅客“一站购票”,行李运送“一站到底”。稳步推动城际铁路、市域(郊)铁路、城市公交、城际客运等公共交通全领域“一卡通”,拓展ETC在停车场、充电站等应用场景。 九、发展绿色智慧安全交通 推动交通基础设施与大数据、互联网、人工智能、区块链等新技术深度融合,打造融合高效的智慧交通基础设施。坚持交通与生态环境协调发展,全面提升交通运输安全水平,增强交通运输系统韧性。 (一)坚持公共交通优先发展。巩固郑州国家公交都市创建成果,加大新乡、许昌公交都市创建力度。加快推进郑州全域公交化改造,优化郑州公交与城市轨道线网、运力、时刻衔接,提升支线、微型公交对轨道交通的接驳服务功能,提高公交线网整体运行效益。支持开封、新乡、焦作、许昌快速公交体系(BRT)建设。优化公共交通出行环境,推进无障碍设施建设。推动公交专用道网络加密延伸,加强公交专用道执法监管,保障公交优先路权。增加公共换乘P+R停车场供给,引导小汽车换乘公共交通,缓解中心城区交通压力。 (二)促进交通旅游深度融合。完善区域旅游合作机制,建立互联互通的旅游交通。支持客运站与游客服务中心合建共营,提供班车旅游、车辆租赁、票务代理等服务项目,强化客运枢纽的旅游服务功能。打造“畅行畅游”的交通旅游体验,建设沿黄、环嵩山、沿太行山旅游风景道,建设沿太行高速等,促进“两山两拳”协同发展,布局自驾车房车营地、加油加气等旅游交通综合体,配套自驾游服务设施;建设一批特色旅游主题高速公路服务区,推动服务区向交通、生态、旅游、消费、治安防控等复合功能型服务区转型升级;完善游船码头服务设施,在有条件的河道开展夜游活动;推动通用航空与低空旅游相结合,发展空中观光、航空体验、航空运动等低空飞行旅游产品。 (三)建设便捷完善的慢行系统。加快推进都市圈绿道系统建设,在道路、河流两侧营造防护林带,形成连通全域的生态廊道网络,建设南水北调、大沙河及沿黄绿色生态廊道等。沿市政道路、快速通道、旅游风景道、旅游航道,建设与机动车空间隔离、适宜骑行步行的慢行系统,建设大河绿道、S312线黄河段等。加强慢行基本路权保障,保障人行步道和自行车道的连续性和相对独立性。围绕公交枢纽站、轨道交通站配套建设共享自行车存车点,规范共享自行车管理,提高“最后一公里”出行效率。 (四)加强交通新设施新技术推广应用。加快交通基础设施配套5G网络基站建设,推动“5G+智慧公交”、“5G+车联网”等智慧交通应用场景。加快郑州智慧机场建设,加强新一代信息技术应用,创新服务产品和运营模式。智能化改造综合交通枢纽,推动智能调配,统筹各种运输方式运力衔接,优化多方式运输组织。加快建设“新一代国家交通控制网与智慧公路试点工程”,适时启动智慧公路建设。探索推进城市智慧路口、智能公交候车亭等新型智能交通设施建设,推动公路、水路重要节点交通感知网络覆盖率大幅提升。推广应用自动驾驶地铁技术,加快智慧地铁建设,利用郑州郑东新区自动驾驶公交1号线等开展智能网联汽车示范运行,探索“智慧公交+无人驾驶+智能管控”车路协同一体化交通模式。建设完善货运车联网,强化运力信息、货源信息和政务信息互联互通,推广电子单证,提升物流全链条运营效率。完善智慧物流配送调配体系,提升自动化作业和仓储配送的智能化管理水平。促进工业互联网在物流领域融合应用。 (五)加快构建一体化智慧交通平台。探索建设区域综合交通运输数据大脑框架体系,尽快实现五市之间、不同运输方式之间、不同行业之间的交通相关数据资源整合和系统对接,强化数字化仿真技术运用,强化规划编制、项目建设运营的科学性、系统性,显著提升行业管理决策效率和公众服务效果,支撑都市圈智慧交通、智慧城市建设。完善郑州机场多式联运信息平台功能,探索建立省多式联运公共信息服务平台。以行业大数据交互为基础,深度挖掘数据潜在价值,建立健全大数据辅助科学决策机制,推动平台向更加智慧化、数据化、生态化和专业化方向持续发展。建立多方协作的高速公路交通安全治理体系。 十、组织实施 (一)加强组织领导,强化资源统筹整合。依托都市圈建设领导小组为主导的协调机制,定期会商沟通,研究解决都市圈交通一体化推进中跨区域重大规划编制、重大项目建设、重大政策协同、体制机制创新等问题,为规划实施创造条件。省级加强都市圈轨道交通等重大规划统筹。相关省辖市人民政府是本规划实施的责任主体,负责落实规划确定的目标任务、重大项目,强化规划与各市交通、城市发展、生态、国土空间等相关规划衔接,充分发挥地方积极性,加强跨市交通基础设施对接协商,保障主要跨区域通道资金、土地等要素。 (二)创新投融资机制,多方筹措建设资金。积极争取中央资金、地方财政资金、地方政府债券支持,发挥开发性和政策性金融机构专项贷款引导作用。充分利用省市两级投融资平台,创新PPP合作方式,支持采用轨道交通TOD模式、提取沿线土地出让金、沿线旅游资源开发、开展多元化经营等方式,以商补公吸引社会资本参与交通项目建设。研究设立都市圈交通一体化发展产业投资基金,积极对接多元化金融资本,联合市县政府、政府投融资平台等设立行业、地市子基金,打造交通基础设施基金集群。研究整合资源成立都市圈交通发展公司,承担跨地区交通基础设施建设、公共交通运输组织、交通运输产业发展等。建立完善与事权和财政支出责任相匹配的城际铁路、市域(郊)铁路、城际公交等建设资金和运营补贴分担机制。 (三)细化目标任务,确保规划落地实施。滚动编制近期行动计划及年度工作要点,以项目为抓手,明确阶段性目标和责任分工,推进规划落地实施。加强规划实施事中事后监管和动态监测分析,适时开展中期评估和建设项目后评估,根据规划落实情况及时动态调整。充分发挥河南省投资项目在线审批监管平台“一网通办”功能,对重大交通项目开辟“绿色通道”,采取联审联批、容缺受理、限时办结等措施,全面提升审批效能。加强与省市县国土空间规划的衔接及国土空间规划“一张图”的核对,强化重大交通基础设施的预留预控,保证规划可落实性。 (四)有序推进交通重大工程建设。围绕都市圈建设一体化、同城化、国际化目标,近期重点推进10项交通重大工程,着力强优势、补短板,构建能力充分、布局科学、结构均衡、综合一体的现代化交通基础设施网络。
十一、环境影响及保护对策 (一)综合评价 本规划与《郑州大都市区空间规划(2018—2035年)》等规划有效衔接,贯彻新发展理念,以高质量发展为导向,对区域内铁路、公路、水运、民航、邮政等进行统筹规划引导,致力于构建快捷互联、高效衔接、绿色智慧的一体化综合交通运输体系。规划将绿色发展作为主要原则和目标,采用优化运输结构、集约节约利用通道资源、对接国土空间与生态保护要求、构建绿色生态廊道等积极举措,符合国家运输产业政策和结构调整及节能降耗政策,符合国土空间、城镇布局和产业布局等相关规划,符合国家生态文明建设的具体要求,对实现交通高质量发展和建成具有全球影响力的国际化都市圈具有重要支撑作用。 本规划实施不可避免会对环境产生一定影响,主要体现在资源占用、生态影响、污染排放和碳排放四个方面。交通基础设施建设需要消耗一定的土地、岸线、通道和水资源,穿越黄河自然保护区、居民集中区等敏感区域,并可能对局部地区生态环境产生影响。交通基础设施运营产生的废气、污水、噪声和振动、固体垃圾、电磁辐射等污染物,如未得到妥善处理,可能会对周边生态环境产生一定影响。综合交通运输活动将消耗能源,产生一定碳排放。本规划坚持选址选线的环保避让原则,基础设施布局严守生态保护红线,通过严格落实规划和建设项目环境影响评价、环保“三同时”等制度,加强交通基础设施节能环保能力,规划实施产生的不利环境影响总体可控,区域生态安全和环境质量将得到有效保障。 (二)环境保护对策及措施 节约集约利用土地资源。坚持源头控制,做到土地复垦与项目建设统一规划。保护耕地,严格落实永久基本农田保护制度,优先利用存量用地,通过加强项目精细化、节能节地设计以及土地综合开发,整合和挖潜既有设施用地资源,加大改造、扩容、升级力度,积极推进建筑垃圾等固体废物在道路基础建设中的利用,减少对土地等资源的占用需求。优化运输结构,加大铁路、城市轨道交通等资源节约型环境友好型交通运输方式发展。优化运输通道和网络布局,统筹多种运输方式集约布局和立体化综合运输枢纽建设。 严守生态保护红线。严格“三线一单”保护要求,强化生态红线保护工作。避让饮用水水源保护区、自然保护区、风景名胜区核心区、重要湿地等生态敏感区域。维护重要保护物种栖息地,因地制宜采取动物通道、生境重建等生态保护修复措施。合理配置桥隧比重,尽量减少高填深挖对山体和水体的破坏,防止水土流失,确保重要生态系统的结构和功能稳定性、观赏性和抗灾能力。注重地面设施景观设计,创建绿色和谐的现代都市圈交通景观。 积极开展环境恢复和污染治理。加强线路沿线两侧的绿化和边坡复绿、土地复垦,逐步恢复交通建设过程中破坏的自然生态和景观;合理划定保护距离,积极采取包括使用先进材料、隔声屏障等综合措施有效防治和降低公路、铁路沿线的噪音和振动等,减少对沿线环境敏感目标的影响;大力推广采用环保新技术,促进废气、废水、固体废物的循环利用,加大对建设、运营过程中的各类污染物的回收和处置等,实现污染物达标、减量排放。 严格执行环境保护法律法规。严格执行《中华人民共和国环境保护法》、《中华人民共和国环境影响评价法》、《中华人民共和国大气污染防治法》等相关法律法规,严格执行环境影响评价制度和环保“三同时”制度。加强行业监管,严格项目审批,严把土地、环保准入,加强项目从规划到施工、运行全生命周期内的环境监管体系建设。
附件:1.郑州都市圈综合枢纽规划图 2.郑州都市圈综合运输通道规划图 3.郑州都市圈轨道交通“四网融合”规划图 4.郑开、郑巩、开港复合型交通走廊规划图 5.郑新、郑焦、郑许复合型交通走廊规划图 6.郑州都市圈环线交通走廊规划图 7.郑州都市圈高快路网规划图 8.郑州都市圈沿黄、跨黄通道规划图
附件1
附件2
附件3
附件4
附件5
附件6
附件7
附件8
|














